Equipo
Plan
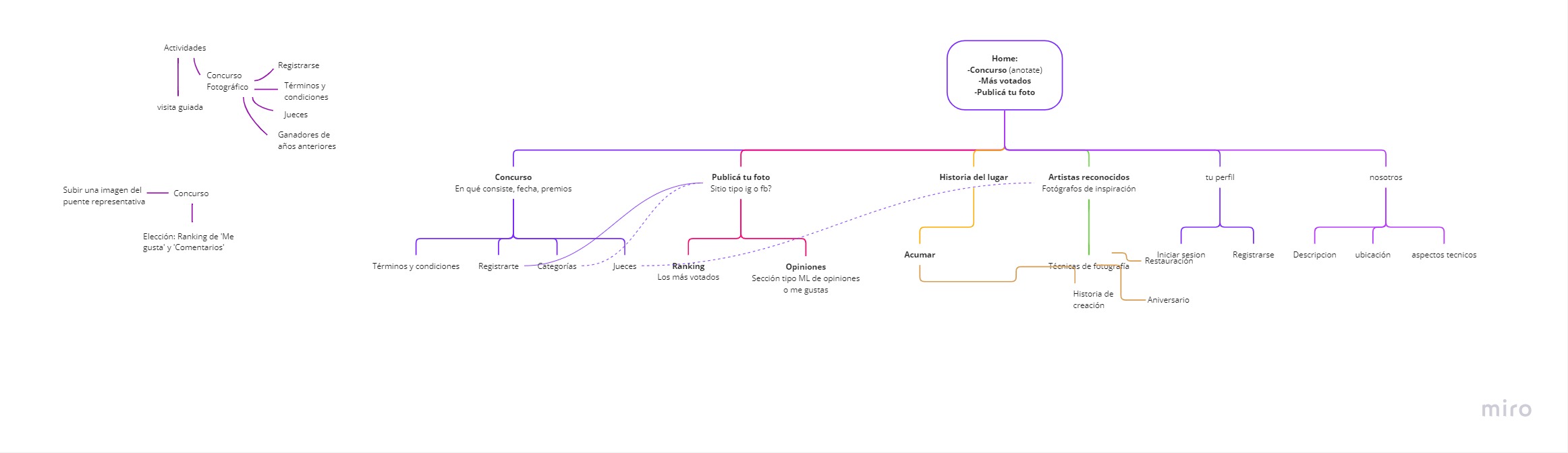
Mapa
Webapp
mapa